農俠會:三農領域產業社群(資源對接、案例分享、線上課程、線下活動)

近日,農業農村部印發了《“十四五”全國農業農村科技發展規劃》(以下簡稱《規劃》,附全文),農業農村部科技教育司有關負責人就《規劃》印發的形勢背景、目標任務及貫徹落實等問題,回答了記者提問。
問:“十四五”全國農業農村科技發展面臨什么樣的形勢和背景?
答:習近平總書記指出,農業現代化,關鍵是農業科技現代化。當前,三農工作歷史性轉向全面推進鄉村振興,對農業農村科技提出了更加緊迫的需求。總體上看,農業農村科技面臨“一個好的基礎、兩個新的挑戰”。
“一個好的基礎”,就是“十三五”農業科技取得了顯著成就,為“十四五”打下了堅實的基礎。當前農業科技進步貢獻率突破61%,農作物耕種收綜合機械化率超過71%,農作物良種覆蓋率穩定在96%以上,支撐保障糧食年產量穩定在1.3萬億斤以上,整體研發水平與發達國家差距逐步縮小。
“兩個新的挑戰”,其一是全球科技競爭空前激烈,實現高水平農業科技自立自強成為戰略選擇。當前新一輪科技革命和產業變革突飛猛進,科學技術和經濟社會發展加速滲透融合,亟需加強頂層設計,明確戰略方向、目標指標和重點任務,才能引領高水平農業科技自立自強,全面塑造創新力更強、競爭力更強、供給更安全的產業發展新格局。其二是全面推進鄉村振興、加快農業農村現代化,亟需科技塑造發展新優勢。無論是糧食生產穩面積保供給、產業發展穩基礎提效益、鄉村建設穩步伐提質量,還是農民增收穩勢頭提后勁,都迫切需要依靠科技補短板、強弱項、調結構、拓途徑,在新品種、新技術、新裝備、新模式上,加大創新和推廣應用力度,充分發揮科技在全面推進鄉村振興、加快農業農村現代化中的支撐引領作用。
問:《規劃》有哪些新特點?
答:《規劃》圍繞三農領域中心工作,明確了突破關鍵領域重大科技問題、優化農業科技發展布局、重塑中國特色農業農村科技創新體系、推進體制機制改革創新等重點內容。總體來看,規劃內容主要體現了以下5個方面的特點。一是抓要害。突出種子和耕地兩個要害,強調加強基礎與應用基礎研究、關鍵核心技術攻關,確保產業安全和自主可控。二是抓升級。注重產業技術升級,強調圍繞提升產業基礎高級化和產業鏈現代化水平凝練重大科技任務。三是抓支撐。注重農業發展、鄉村建設、農民素質提升的科技需求,強化農村領域科技創新驅動,全面支撐鄉村振興行動和構建農業農村綠色生產生活方式。四是抓體系。注重農業農村科技創新體系重塑,強調打造國家農業戰略科技力量、提升農業產業科技創新力量、培強企業創新主體力量。五是抓改革。注重統籌改革和機制創新,強調創新科研組織方式、推進產學研深度融合、農業科研機構改革和良好創新生態打造。
問:《規劃》有哪些具體目標?
答:在具體目標設置上,我們統籌考慮中長期發展,面向未來5年和2035年遠景目標,設置了不同階段的發展目標,既考慮工作的延續性,也考慮有依據、能實現、可考核,確定了技術、良種、農業機械裝備、農業資源環境、農產品加工等5方面共11項指標。
2025 年的目標是,農業領域原始創新能力大幅提升,產業競爭力顯著增強,科技創新體系基本完善,科技推廣服務更加高效,高素質農民隊伍更加壯大,農業科技整體實力穩居世界第一方陣。農業科技進步貢獻率達到64%,主要農作物良種覆蓋率達到96%,農作物耕種收綜合機械化率達到75%,畜禽養殖機械化率和水產養殖機械化率達到50%, 三大糧食作物化肥利用率和農藥利用率達到43%,畜禽糞污綜合利用率達到80%,農作物秸稈綜合利用率穩定在86%以上,農膜回收率達到85%,主要農產品加工轉化率達到80%。
2035 年的目標是,一批世界農業科學技術中心基本形成,以高端化智能化綠色化為標志的農業科技現代化基本實現,基本建成農業科技強國。
問:“十四五”期間農業農村科技創新的重點是什么?
答:“十四五”農業農村科技創新,重點是聚焦種子和耕地“兩個要害”,農機裝備“一個支撐”,著力解決基礎前沿熱點、關鍵核心技術卡點及產業發展升級痛點。
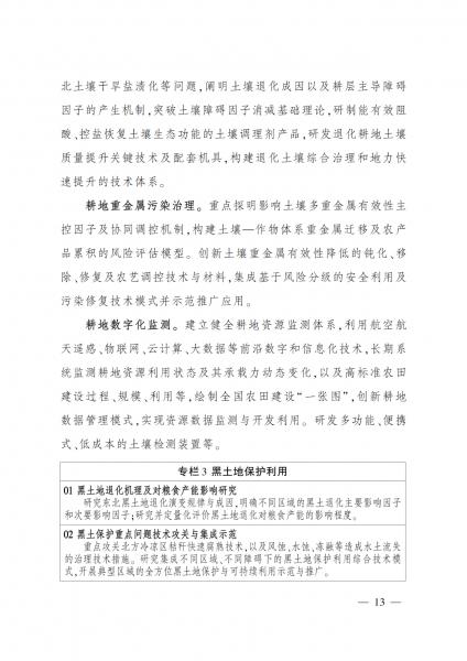
全面啟動種業振興行動,推進種質資源普查與收集,啟動實施農業種源關鍵核心技術攻關,實施農業生物育種重大項目,開展育種聯合攻關,支持優勢種業企業進行育種創新。研究完善高標準農田建設標準體系,大力推廣高標準農田建設先進技術及產品,加強黑土地保護利用,重點攻關秸稈快速腐熟、固碳減排等關鍵技術,摸清鹽堿地資源家底,篩選培育耐鹽堿品種,創新多元化鹽堿地綜合利用技術與模式。啟動農機裝備補短板行動,加強適應現代化大農業地區大型大馬力機械、適應南方丘陵山區小型小眾機械的研發應用,提升裝備智能化水平。
問:“十四五”期間農業科技體制機制創新方面有何考慮?
答:科技創新和體制機制創新,如車之兩輪、鳥之兩翼,互為促進、缺一不可。“十四五”期間,要圍繞產業鏈部署創新鏈,優化農業科技資源組織方式和配置模式,全面激發創新創業創造活力。
創新科研組織方式。探索實施“揭榜掛帥”“賽馬”“信用激勵”等制度,聚焦重點領域關鍵核心技術問題,聚納天下英才,聚合優勢資源。推進產學研深度融合。開展全國農業科技現代化先行縣共建,搭建農業科研院所、涉農高校對口支持穩定合作平臺,打造科技支撐縣域經濟發展樣板。推動國家農業科技創新聯盟與現代農業產業科技創新中心高質量發展,創建覆蓋上中下游的“一條龍”農業科研組織模式,打造一批“農業硅谷”和區域經濟增長極。深化農業科研機構改革,健全現代院所制度,深化績效評價改革,構建以技術研發創新度、產業需求關聯度、產業發展貢獻度為導向的分類評價制度。營造良好創新生態,建立健全國家需求導向、任務目標帶動、平臺資源共享、激勵相容約束的長效協同創新機制,傳承“北大荒精神”“祁陽站精神”等農業農村科技創新精神,營造鼓勵探索、潛心研究的良好創新氛圍。
問:如何落實好《規劃》確定的目標任務?
答:推進落實好“十四五”農業農村科技各項重點任務,概括起來就是按照一個工作定位,即“保供固安全,振興暢循環”;堅持四個原則,即保供增效與綠色發展相協調、自立自強與開放合作相統籌、有效市場與有為政府更好結合、履行使命與激發活力相統一;把握好四大戰略支點,即“突破、融合、重塑、提升”。
“突破”,就是突破農業“卡脖子”關鍵核心技術,突破農業科學重大基礎理論和前沿技術,突破農業產業高質高效綠色發展的技術瓶頸、產品裝備和工程技術,突破“上下一般粗”、資源分散等體制機制制約。“融合”,就是強化科企深度融合,強化科技與縣域產業和村鎮經濟深度融合,強化科技創新要素與區域產業發展深度融合。“重塑”,就是完善新時代中國特色農業農村科技創新體系,強化國家農業戰略科技力量建設,確立企業創新主體地位,優化國際農業科技合作發展格局,推動省(區、市)域農業科技力量一體化建設,探索地市級農業科研機構與推廣機構、教育培訓機構一體化發展。“提升”,就是實現農業質量效益競爭力大幅度提升,實現農業科技自主創新能力大幅度提升,實現農業科技成果轉化推廣效能大幅度提升。
來源:農民日報
附:《“十四五”全國農業農村科技發展規劃》全文















































來源:農業農村部
更多干貨、市場分析、重磅案例、實戰課程歡迎訂閱 [農業行業觀察]公眾號:nyguancha

相關文章
文章:10891 篇
瀏覽:37217 次
【考證】第7期鄉村振興管理師招生火熱招生,線上..
鄉村振興新范式:整村運營,不只是網紅村的流量..
干貨梳理!不知道如何打造農業品牌?附6個切入點..
【智慧農業】趙春江院士:農業大模型與知識服務..
2025第四屆數字農業發展大會暨數字農業分會換屆..
十五部門聯合發文:推進智慧農業管理成熟度認證..
鄉村振興農村一二三產業融合發展的內涵、做法及..
【鄉村振興案例】牛欄江鎮水海村如何巧用“一二..
【縣域農業】湖南省:運用“四大法則” 加快湖南..
【農資賽道】農資行業未來發展的五大趨勢!..
重磅政策!“十五五” 時期我國農業與農村發展規..
聚焦農業科技!第四屆“金扁擔”農業現代化論壇..
【預制菜】預制菜公司如何招商?“5張招商圖譜”..
中化化肥品牌煥新發布:鑄就作物營養健康引領者..
松洋壓縮機閃耀2025冷暖峰會,展現產品創新硬實..
【預制菜】預包裝食品數字標簽來了!一目了然更..
【智慧農業】智能無人機將解決“三農”三大痛點..
種地也要高科技!土壤傳感器開啟農業精準種植新..
天域航通:30倍增長書寫東北農業新篇 新疆基地鑄..
【鄉村產業】“土特產”如何做成大產業?8大方向..
AI賦能農業發展向“新”提“質”,中國移動助推..
農資行業商業模式揭秘:不靠賣農資產品,靠會員..
【智慧農業】智慧農業創業:20+條創新商業模式推..
【農業案例】農業創業中的5個坑,農民看過后,選..
恭喜新疆缽施然智能農機股份有限公司榮獲2024年..
農村電商僅剩下農產品直播,未來還將如何發展..
新年特刊!100多個特色農場的經典案例,都非常有..
數字農業創新典型案例——淘菜菜、京東農場..
如何打造更賺錢的“無人農場”?
【預制菜】重磅分析!我國預制菜出海的趨勢與特..