
農俠會:三農領域產業社群(資源對接、案例分享、線上課程、線下活動)
你能接受預制菜嗎?
經過去年“預制菜進校園”“6000元酒席七成是預制菜”等事件后,大眾對預制菜的抵觸情緒似乎到達了頂峰,市場內甚至冒出不少“預制菜就是豬狗食”、“人類飼料”、“垃圾食品”等言論。
不過預制菜行業前景似乎一片大好。根據艾媒咨詢的數據,2022年中國預制菜市場規模達4196億元,同比增長21.3%。該機構預計到2026年預制菜市場規模將達到1.07萬億元。
新的一年,預制菜國標也要到來了。日前,有多家媒體報道稱,“預制菜國標報送稿已經出爐,最快半年內便會有結果。其中除了對預制菜縮小范圍外,還包括預制菜將禁止添加防腐劑,同時必須冷鏈運輸。”
業內人士分析稱,“這也將大幅提高行業準入門檻,有助于行業健康發展,同時這也是對去年‘預制菜進校園’輿情的積極反饋。”
2024年,備受爭議的預制菜還能繼續火下去嗎?
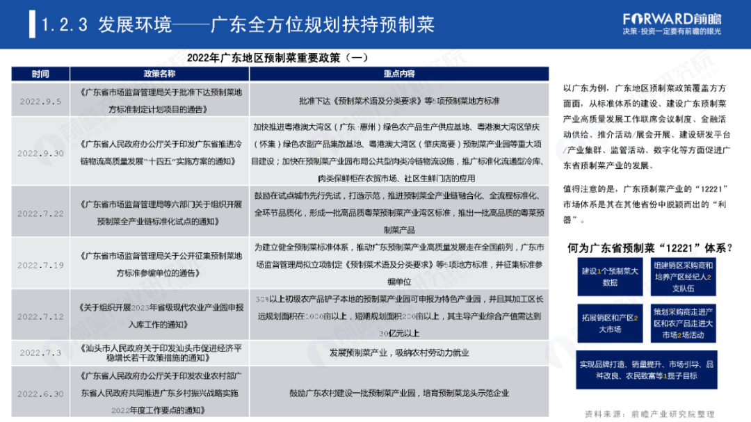
預知2024年,我們先來看看2023年中國預制菜產業發展情況~
以下為報告詳細內容
內容來源:前瞻網 農業行業觀察全網推薦
更多干貨、市場分析、重磅案例、實戰課程歡迎訂閱 [農業行業觀察]公眾號:nyguancha
相關文章
文章:10891 篇
瀏覽:37212 次
【考證】第7期鄉村振興管理師招生火熱招生,線上..
鄉村振興新范式:整村運營,不只是網紅村的流量..
干貨梳理!不知道如何打造農業品牌?附6個切入點..
【智慧農業】趙春江院士:農業大模型與知識服務..
2025第四屆數字農業發展大會暨數字農業分會換屆..
十五部門聯合發文:推進智慧農業管理成熟度認證..
鄉村振興農村一二三產業融合發展的內涵、做法及..
【鄉村振興案例】牛欄江鎮水海村如何巧用“一二..
【縣域農業】湖南省:運用“四大法則” 加快湖南..
【農資賽道】農資行業未來發展的五大趨勢!..
重磅政策!“十五五” 時期我國農業與農村發展規..
聚焦農業科技!第四屆“金扁擔”農業現代化論壇..
【預制菜】預制菜公司如何招商?“5張招商圖譜”..
中化化肥品牌煥新發布:鑄就作物營養健康引領者..
松洋壓縮機閃耀2025冷暖峰會,展現產品創新硬實..
【預制菜】預包裝食品數字標簽來了!一目了然更..
【智慧農業】智能無人機將解決“三農”三大痛點..
種地也要高科技!土壤傳感器開啟農業精準種植新..
【鄉村產業】“土特產”如何做成大產業?8大方向..
天域航通:30倍增長書寫東北農業新篇 新疆基地鑄..
AI賦能農業發展向“新”提“質”,中國移動助推..
農資行業商業模式揭秘:不靠賣農資產品,靠會員..
【智慧農業】智慧農業創業:20+條創新商業模式推..
【農業案例】農業創業中的5個坑,農民看過后,選..
恭喜新疆缽施然智能農機股份有限公司榮獲2024年..
農村電商僅剩下農產品直播,未來還將如何發展..
新年特刊!100多個特色農場的經典案例,都非常有..
數字農業創新典型案例——淘菜菜、京東農場..
如何打造更賺錢的“無人農場”?
【預制菜】重磅分析!我國預制菜出海的趨勢與特..