
農俠會:三農領域產業社群(資源對接、案例分享、線上課程、線下活動)
大 事 件
習近平總書記指出,要把發展農業科技放在更加突出的位置
習近平總書記指出,要把發展農業科技放在更加突出的位置,大力推進農業機械化、智能化,給農業現代化插上科技的翅膀。
從“汗滴禾下土”到“無接觸式農業生產”,加速普及的智慧農業給傳統農業裝上了高科技的“順風耳”“千里眼”,開辟出科技興農的新途徑。
財政部:支持農村電商發展
日前,財政部聯合商務部、國務院扶貧辦發布關于做好2020年電子商務進農村綜合示范工作的通知。《通知》提出,要大力發展農村電子商務,中央財政資金實行“鼓勵發展+負面清單”管理模式,重點支持以下方向:縣鄉村三級物流配送體系、農村電商公共服務體系、農村現代流通服務體系、農村電子商務培訓體系。
海南自貿港總體方案利好農業育種、動植物引進防疫
6月1日晚,《海南自由貿易港建設總體方案》正式發布,該方案提到,海南將重點發展高新技術產業,其中包括發揮國家南繁科研育種基地優勢,建設全球熱帶農業中心和全球動植物種質資源引進中轉基地的內容。
湖北夷陵:《支持人才發展十條措施》
近日,湖北省宜昌市夷陵區出臺《支持人才發展十條措施》,緊盯長三角、珠三角等重點人才區域,充分發揮在外優秀電商人才資源紐帶作用,鼓勵他們帶項目、帶技術、帶資金回歸家鄉創業,繼續擴大“雙招雙引”成果,深入實施人才興鄉工程,提升區域電商人才核心競爭力。
大 產 業
業內人士:發展農業的關鍵在農業之外
西南民族大學講師吳荻楓農業通常被稱為第一產業,這是一種容易引起誤解的說法,讓人認為農業本身是最基礎的產業,為第二第三產業提供支持。先要大力發展農業,才能發展制造業、服務業等其他產業。但實際上,理論和歷史都已經表明,農業雖然重要,但發展農業的關鍵卻不在農業本身,而在農業之外。
顧幸偉:推動生豬活體抵押
廣東省農業農村廳黨組書記、廳長顧幸偉認為,如果能將農村金融與數字技術結合,將可持續地惠及農業生產。比如,生豬活體抵押破題。
“生豬這個農產品如果能抵押,對養殖業將有巨大的推動作用。通過信息技術,讓豬的生長、養殖、運輸、銷售甚至病死時的無害化處理都納入全程溯源監控范圍,我們還可以通過給生豬上保險為農戶規避風險,通過政府支持、企業參與的保險制度,更精準地讓農民解決養殖資金困難的問題,未來這種模式或將在全省推廣應用。”顧幸偉說。
報告:AI農業規模25.5%年復合率增長
根據報告指出,2020年至2026年,全球農業市場中人工智能(AI)的規模將以25.5%的復合年增長率增加,其中機器學習技術將占最大份額。
以機器學習為代表的AI技術可貫穿農業生產的各個階段,實現農業生產產前、產中、產后的全產業鏈監控,從作物育種、生產經營管理、決策服務到農產品貿易。據了解,美國玉米、小麥主產區中39%的生產者都使用人工智能技術。大型農場人工智能設備和技術普及率高達80%。人工智能技術已使其玉米產量提高了13%,種植成本下降了15%。
江蘇?。捍蛟烨|級休閑觀光農業產業
江蘇省將休閑旅游農業列入集中打造的8個千億元級特色優勢產業之一。目標到2022年,江蘇全省共將建成500個主題創意農園、1000個休閑觀光農業精品村、1萬個休閑觀光農業園區景點,打造千億級休閑觀光農業產業。
2019年,江蘇省休閑旅游農業綜合經營收入超680億元,增速多年保持在20%以上,年接待游客達2.3億人次。
公 司 動 態
來伊份公益基金會:聚焦青少年食品健康
日前,上海來伊份公益基金會(以下簡稱“來公益”)宣布與中國兒童青少年基金會展開科學零食戰略合作。據了解,此次戰略合作是在中國婦聯和食安辦的指導下進行,將重點圍繞青少年食品健康、食品科普基地、童食健康等備受家長們關注的熱門話題,進行全方位的合作,各方將攜手致力于讓中國的兒童青少年吃到更健康、營養的零食。
滴哩集市擁有600多個團長 完成東北布局
作為一家深耕東北的社區團購平臺,滴哩集市一年中已經在東北十個城市開展了業務,完成了在東北的全面布局。
同時,滴哩集市開拓了6000多個團長點位,完成了在東北市場的全面覆蓋。該公司除了給與線下的團長專業的培訓和傭金之外,滴哩集市也在為這些小業態進行流量扶植。
“拜耳更多水稻”解決方案:助農增收10%以上
近些年,拜耳將堅定植根中國,以創新的產品和解決方案,滿足中國醫療保健、糧食供應的諸多需求。其中,“拜耳更多水稻” 全程解決方案從而實現提高水稻米質,助農輕松賣糧,收益更多。中國水稻研究所的檢測結果證明,應用拜耳更多水稻方案的米質明顯提升一個等級,同時可減少施藥次數1-2次,減少農藥使用量27%-56%,助農收益增收10%以上,提質增效顯著。
證監會:天禾農資公司持續盈利能力存疑
4月26日,農資綜合服務商廣東天禾農資股份有限公司(下稱“天禾農資”)在證監會官網披露了IPO招股書。招股書顯示,天禾農資本次IPO擬募資5.86億元,用于配送網絡建設、助農服務綜合平臺建設和補充流動資金。
然而,證監會則向天禾農資提出了49個大類上百條問題,其中不乏“股權是否清晰、關聯交易較多、銷售費用規模較大、未為全部員工繳納社保及公積金”等棘手問題。
百事公司收購百草味
百事公司6月1日晚間宣布,其收購國內休閑食品龍頭企業之一的杭州郝姆斯食品有限公司(以下簡稱“百草味”)的交易已經獲得中國政府監管機構的批準并且完成了交割。
交易完成之后,百草味將成為百事公司亞太區一個獨立運營的業務單元,在邱浩群董事長的帶領下持續加速百草味的增長。同時,百事公司將與百草味創始管理團隊一起打造核心能力和協同效應,旨在更好地服務中國消費者。雙方認為在全價值鏈上能為業務創造更多的價值,尤其在以下方面:
極飛科技攜手蘇墾農發
近日,江蘇省農墾農業發展股份有限公司(以下簡稱蘇墾農發)臨海分公司與極飛科技進行了深入交流,并達成戰略合作,雙方將共同打造“智慧農業示范區”基地。
此次雙方合作,將通過面積達 2000 畝的示范區建設,推進智能農機、遙感無人機、農業物聯設備與智慧農業系統的應用,并通過全套智慧農業解決方案,對農場的農藝、農事、農資、農機進行科學管理,積極發揮國家現代農業示范區引領作用。
解 讀
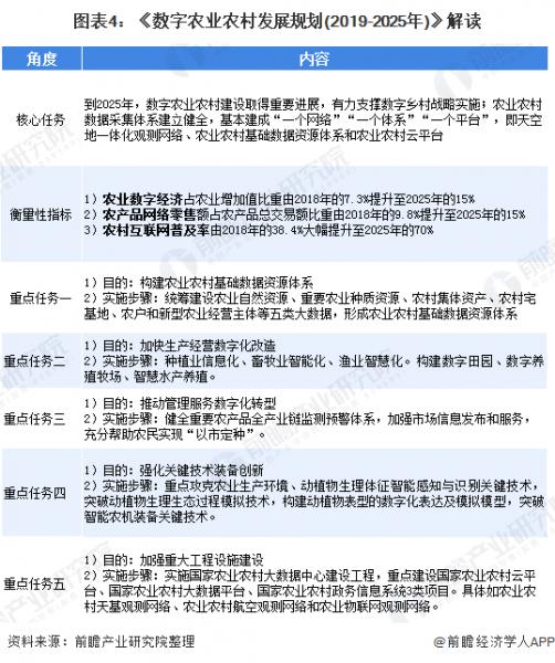
數字農業農村3大任務:數據、智能設備、平臺構建
透視《數字農業農村發展規劃(2019-2025年)》報告,我們看到該報告重點任務主要有三個,一是農業數據的收集和應用;二是農業養殖和種植過程中的智能設備;三是智能平臺的構建。
投 融 資
農產品加工公司“Tomato Jos”獲390萬歐元A輪融資
近日,“Tomato Jos”獲390萬歐元A輪融資,此輪融資由Goodwell Investments領投,Acumen Capital Partners和VestedWorld參投。該公司打算用新一輪融資的資金,來擴大生產規模,擴展業務范圍,為更多的小農戶帶來便利和支持。“Tomato Jos”是一家農產品加工公司,專門進行西紅柿、大豆和玉米的初級生產,為非洲當地市場生產番茄醬。
本文由農俠會整理編輯!
更多干貨、市場分析、重磅案例、實戰課程歡迎訂閱 [農業行業觀察]公眾號:nyguancha
相關文章
文章:10891 篇
瀏覽:37212 次
【考證】第7期鄉村振興管理師招生火熱招生,線上..
鄉村振興新范式:整村運營,不只是網紅村的流量..
干貨梳理!不知道如何打造農業品牌?附6個切入點..
【智慧農業】趙春江院士:農業大模型與知識服務..
2025第四屆數字農業發展大會暨數字農業分會換屆..
十五部門聯合發文:推進智慧農業管理成熟度認證..
鄉村振興農村一二三產業融合發展的內涵、做法及..
【鄉村振興案例】牛欄江鎮水海村如何巧用“一二..
【縣域農業】湖南?。哼\用“四大法則” 加快湖南..
【農資賽道】農資行業未來發展的五大趨勢!..
重磅政策!“十五五” 時期我國農業與農村發展規..
聚焦農業科技!第四屆“金扁擔”農業現代化論壇..
【預制菜】預制菜公司如何招商?“5張招商圖譜”..
中化化肥品牌煥新發布:鑄就作物營養健康引領者..
松洋壓縮機閃耀2025冷暖峰會,展現產品創新硬實..
【預制菜】預包裝食品數字標簽來了!一目了然更..
【智慧農業】智能無人機將解決“三農”三大痛點..
種地也要高科技!土壤傳感器開啟農業精準種植新..
【鄉村產業】“土特產”如何做成大產業?8大方向..
天域航通:30倍增長書寫東北農業新篇 新疆基地鑄..
AI賦能農業發展向“新”提“質”,中國移動助推..
農資行業商業模式揭秘:不靠賣農資產品,靠會員..
【智慧農業】智慧農業創業:20+條創新商業模式推..
【農業案例】農業創業中的5個坑,農民看過后,選..
恭喜新疆缽施然智能農機股份有限公司榮獲2024年..
農村電商僅剩下農產品直播,未來還將如何發展..
新年特刊!100多個特色農場的經典案例,都非常有..
數字農業創新典型案例——淘菜菜、京東農場..
如何打造更賺錢的“無人農場”?
【預制菜】重磅分析!我國預制菜出海的趨勢與特..